减压阀是如何工作的?
2023-10-19 最专业体育游戏娱乐平台
化工装置自动化仪表防冻安全知识探讨
变压器励磁涌流对煤矿主变的危害有哪些?
2023-10-18 最专业体育游戏娱乐平台
#4机油断路器合闸1信号频繁消失故障处理及分析
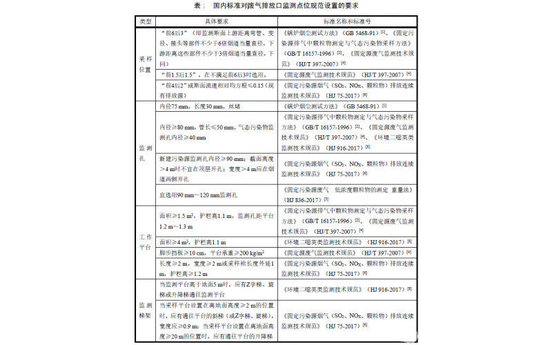
烟气在线监测设备监测口“前6后3”、“前4后2”该如何区分?
发变组保护中的差动及CT极性
2023-10-17 最专业体育游戏娱乐平台
汽机机组振动原因和预防知识分享
布袋除尘器进口温度波动大原因